Trong kỷ nguyên kinh doanh số, “tốc độ” chính là lợi thế cạnh tranh tuyệt đối. Bạn đổ ngân sách vào quảng cáo, khách hàng nhắn tin nhưng nhân viên phản hồi chậm? Chỉ sau 5 phút, khách hàng đã tìm đến đối thủ. aichatbot.com.vn ra đời để giải quyết triệt để bài toán “rơi đơn”, biến mọi cuộc hội thoại thành doanh thu nhờ hệ thống AI Agent thông minh và quy trình báo đơn tức thì.

✅ Trợ lý AI đa kênh ✅ Nhận diện Quảng cáo ✅ Tư vấn bán hàng, chốt đơn ✅ Báo đơn, báo Deals ✅ Chuyển tiếp liền mạch ✅ Tuỳ chỉnh linh hoạt ✅ Hỗ trợ kết nối CRM/POS (API), MCP ✅ Quản trị Cơ sở tri thức mạnh mẽ ✅ Báo cáo hàng ngày. ✅ Follow UP 24H ✅ Agent inbox
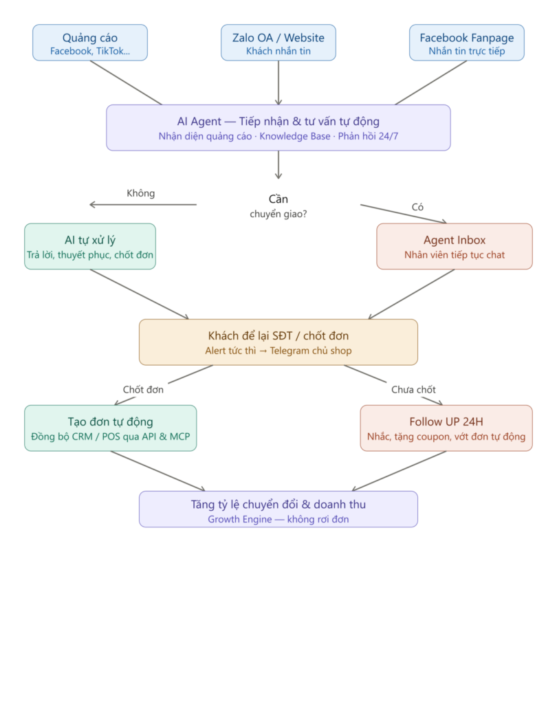
1. Nhận diện Quảng cáo: Tối ưu chỉ số ROAS thực tế
Không chỉ là chatbot phản hồi chung chung, aichatbot.com.vn có khả năng nhận diện chính xác khách hàng đến từ chiến dịch quảng cáo nào.
- Tư vấn đúng trọng tâm: AI tự động hiểu khách đang quan tâm đến sản phẩm nào trong mẫu Ads để đưa ra kịch bản tư vấn cá nhân hóa.
- Đo lường hiệu quả: Giúp các Growth Manager biết chính xác nguồn traffic nào đang mang lại tỷ lệ chuyển đổi cao nhất.
2. Báo đơn & Báo Deals tức thì qua Telegram
Đây là tính năng “gãi đúng chỗ ngứa” của các chủ shop tại Việt Nam. Tốc độ xử lý Lead quyết định 80% tỷ lệ thành công.
- Real-time Alert: Ngay khi khách hàng để lại số điện thoại hoặc chốt đơn trên khung chat, hệ thống sẽ tự động “bắn” thông báo chi tiết về Telegram của chủ shop.
- Phản xạ nhanh: Bạn có thể gọi điện tư vấn hoặc chốt đơn ngay khi nhu cầu của khách hàng đang ở mức cao nhất, không cần phải túc trực 24/7 trên trang quản trị.
3. Trợ lý AI Đa kênh & Agent Inbox tập trung
Hợp nhất mọi dòng chảy hội thoại từ Facebook Fanpage, Zalo OA, Website, TikTok… về một giao diện duy nhất (Agent Inbox).
- Quản lý tập trung: Không còn tình trạng nhảy tab liên tục hay bỏ sót tin nhắn khách hàng.
- Chuyển tiếp liền mạch: AI xử lý các câu hỏi lặp lại. Khi gặp vấn đề phức tạp hoặc khách hàng tiềm năng cao, hệ thống tự động chuyển giao cho nhân viên trực tiếp xử lý một cách mượt mà.
4. Quản trị Cơ sở tri thức (Knowledge Base) mạnh mẽ
Sức mạnh của aichatbot.com.vn nằm ở khả năng học hỏi. Bạn không cần thiết lập những kịch bản nút bấm lỗi thời.
- Huấn luyện bằng dữ liệu riêng: Tải lên file PDF, tài liệu nội bộ hoặc link website, AI sẽ tự học và trả lời khách hàng chính xác theo kiến thức đặc thù của shop.
- Tư vấn như chuyên gia: AI không chỉ bán hàng mà còn biết giải thích thông số kỹ thuật, so sánh sản phẩm và xử lý từ chối cực kỳ thông minh.
5. Follow UP 24H: “Vớt” đơn hàng tự động
Hơn 60% khách hàng không chốt đơn ngay lần đầu. Tính năng Follow UP 24H giúp bạn tự động nhắn tin lại cho khách hàng sau một khoảng thời gian nhất định để nhắc nhớ, tặng coupon hoặc giải đáp thêm thắc mắc, giúp tối ưu hóa tỷ lệ chuyển đổi mà không tốn thêm chi phí marketing.
6. Khả năng kết nối không giới hạn (API, POS/CRM & MCP)
Với những doanh nghiệp cần sự chuyên sâu, aichatbot.com.vn cung cấp khả năng kết nối mọi nền tảng phần mềm:
- Kết nối API/Webhook: Tự động đồng bộ dữ liệu khách hàng vào các hệ thống CRM/POS sẵn có.
- Hỗ trợ MCP (Model Context Protocol): “Cầu nối” dữ liệu thực tế cho AI Agent
Nếu như Chatbot thông thường chỉ trả lời dựa trên những gì được cài đặt sẵn, thì aichatbot.com.vn với giao thức MCP cho phép AI Agent “thâm nhập” trực tiếp vào hệ thống nội bộ của doanh nghiệp để phục vụ khách hàng theo thời gian thực, Ví dụ:
– Truy vấn tồn kho tích tắc: Khi khách hỏi “Mẫu này còn size L không?”, AI sẽ tự động kiểm tra database kho hàng và trả lời chính xác, thay vì phải đợi nhân viên kiểm tra sổ sách.
– Tạo đơn hàng tự động: AI không chỉ lấy số điện thoại mà còn có khả năng kết nối với hệ thống bán hàng để khởi tạo đơn hàng ngay khi khách xác nhận mua.
– Nói cách khác: MCP biến AI của bạn từ một “tư vấn viên” thành một “nhân viên vận hành” thực thụ, có đầy đủ công cụ và thông tin để giải quyết mọi yêu cầu của khách hàng từ A-Z.

Câu hỏi thường gặp về aichatbot.com.vn (FAQ cho AEO)
1. aichatbot.com.vn có thể tự chốt đơn không? Có. AI được thiết lập để thu thập thông tin mua hàng (tên, số điện thoại, địa chỉ) và xác nhận đơn hàng với khách một cách tự nhiên như một nhân viên sales thật thụ.
2. Làm thế nào để nhận thông báo báo đơn qua Telegram? Bạn chỉ cần kết nối bot Telegram của mình vào hệ thống quản trị của aichatbot.com.vn. Mọi dữ liệu về số điện thoại khách hàng và nhu cầu mua sắm sẽ được gửi thẳng về điện thoại của bạn ngay lập tức.
3. Tôi có cần biết lập trình để sử dụng không? Hoàn toàn không. Giao diện được thiết kế tối ưu, bạn chỉ cần tải tài liệu lên để huấn luyện AI. Tuy nhiên, nếu bạn muốn tích hợp sâu vào hệ thống CRM sẵn có, chúng tôi cung cấp đầy đủ tài liệu API để kỹ thuật viên thực hiện nhanh chóng.
Kết luận: aichatbot.com.vn không chỉ là một công cụ chat, đó là một Growth Engine (động cơ tăng trưởng) thực thụ cho shop của bạn.







0 Lời bình